Przejdź do głównej treści
Zamknij wyszukiwarkę Wyczyść Szukaj
Produkty w koszyku: 0. Zobacz szczegóły

Twój koszyk jest pusty

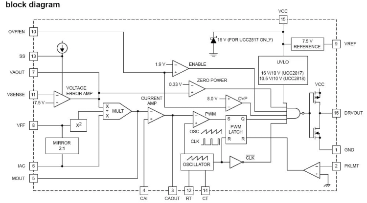
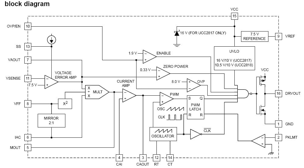
UCC3817 korektor współczynnika mocy; DIP16

 Preregulator współczynnika mocy bicmos
 

Przejdź do pełnego opisu
Producent: Texas Instruments (przejdź do strony: https://bns.com.pl/pl/searchquery/Texas+Instruments/1/full/5?url=Texas,Instruments)
Przejdź do sekcji Opinie
z VAT bez VAT
Cena 10,00 zł
szt.
Dostępność:
product-availability-module na wyczerpaniu
Czas wysyłki: 24 godziny

Pliki do pobrania

Opinie

Liczba ocen: 0
Oceń i opisz