Przejdź do głównej treści
Zamknij wyszukiwarkę Wyczyść Szukaj
Produkty w koszyku: 0. Zobacz szczegóły

Twój koszyk jest pusty

SSM2142P różnicowy sterownik liniowy, THD 0,006%, DIP8

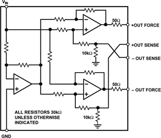
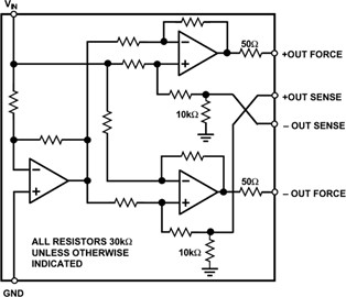
Układ SSM2142P przeznaczony jest do profesjonalnych zastosowań audio, takich jak konsole mikserskie lub systemy nagłośnieniowe. Układ konwertuje sygnał niesymetryczny na parę sygnałów symetrycznych z dużą wydajnością prądową co pozwala na przesyłanie sygnału audio na duże odległości przy zachowaniu wysokiej jakości i minimalizacji zakłóceń.

Przejdź do pełnego opisu
Producent: Analog Devices (przejdź do strony: https://bns.com.pl/pl/searchquery/analog+devices/1/full/5?url=analog,devices)
Przejdź do sekcji Opinie
z VAT bez VAT
Cena 20,00 zł
szt.
Dostępność:
product-availability-module średnia ilość
Czas wysyłki: 24 godziny

Opis produktu

Układ SSM2142P przeznaczony jest do profesjonalnych zastosowań audio, takich jak konsole mikserskie lub systemy nagłośnieniowe.

symbol SSM2142P
ilość kanałów 2
THD 0,006%
rezystancja wejściowa 600Ω
częstotliwość 20Hz - 20kHz
napięcie zasilające 10V
obudowa DIP8
montaż przewlekany

 

Pliki do pobrania

Opinie

Liczba ocen: 0
Oceń i opisz