Przejdź do głównej treści
Zamknij wyszukiwarkę Wyczyść Szukaj
Produkty w koszyku: 0. Zobacz szczegóły

Twój koszyk jest pusty

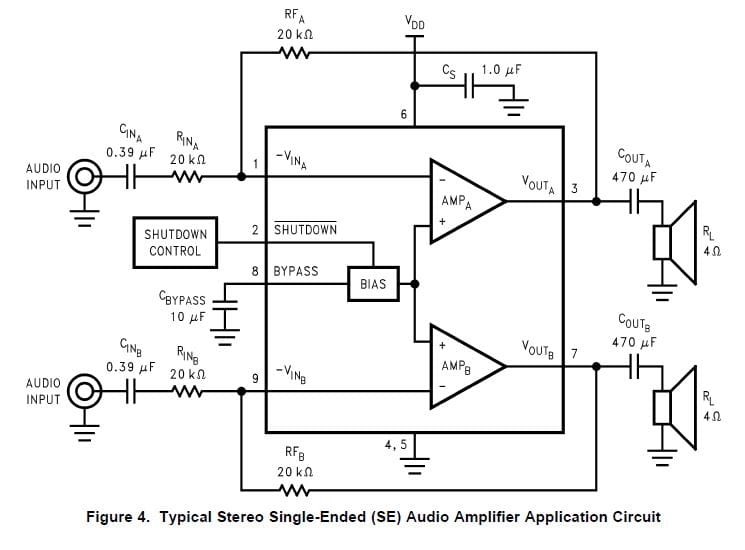
LM4950TS stereofoniczny wzmacniacz audio 2x 3,1W; klasa AB; TO263-9

Monofoniczny / stereofoniczny wzmacniacz audio
- klasa AB
- moc mono 7,5W
- stereo 2x3,1W
- zasilanie 9,6-16Vdc

Przejdź do pełnego opisu
Producent: Texas Instruments (przejdź do strony: https://bns.com.pl/pl/searchquery/Texas+Instruments/1/full/5?url=Texas,Instruments)
Przejdź do sekcji Opinie
z VAT bez VAT
Cena 13,00 zł
szt.
Dostępność:
product-availability-module na wyczerpaniu
Czas wysyłki: 24 godziny

Opis produktu

Monofoniczny / stereofoniczny wzmacniacz audio w klasie AB; moc mono 7,5W, stereo 2x3,1W

symbol LM4950TS
typ wzmacniacz audio
klasa wzmacniacza AB
moc wyjściowa mono 7,5W / 8Ω
moc wyjściowa stereo 2x3,1W / 4Ω
impedancja wyjściowa 4-8Ω
napięcie zasilające 9,6-16Vdc
temperatura pracy -40°C / 85°C
obudowa TO263-5
montaż powierzchniowy

 

Pliki do pobrania

Opinie

Liczba ocen: 0
Oceń i opisz